在当前国际风云变幻莫测环境下,“信创”、“安可”、“国产化”成为高频出现的词汇。第七届中国国际进口博览会首次设立“能源低碳及环保技术专区”,其中风电产业链成为重点展示方向,风电头部企业也在展会上强调“全链国产化”风机,核心部件国产替代成为行业焦点。然而,风机变桨系统,尤其是海上风机变桨系统对电流传感器提出了极高的技术要求,主要体现在测量精度、环境适应性、电气性能、可靠性要求等上面,其如何实现国产化突破?

变桨电机驱动回路需要实时监测直流/交流电流,确保风机在复杂海洋环境下的稳定运行。与普通工业应用相比,风机变桨系统的电流检测确实面临着独特且严峻的挑战,主要因为风机,尤其是海上风机的特殊工作环境和高可靠性要求都比较高。主要有以下几点:
极端恶劣的环境可靠性挑战
这是最根本的挑战,直接决定了传感器的寿命和读数稳定性。风机常年裸露在极端环境中,尤其是海上风机,高盐雾、高湿度等高腐蚀环境会严重影响风机及其器件,传感器虽然安装在机器里面但也受到环境影响,普通工业级传感器在此环境下会迅速失效。另外,剧烈的温度波动与凝霜也会影响风机及其器件,机舱内部温度可能从-30℃一下飙升到+70℃,这种剧烈的热循环会导致材料膨胀收缩,产生应力,引发焊点开裂、密封失效。同时,凝露现象会直接导致内部短路。风机运行时的振动、晃动以及急停时的冲击,会对传感器及其连接线缆造成持续的物理损伤,导致固定螺栓松动、内部连接断裂。
极高的安全性与可靠性要求
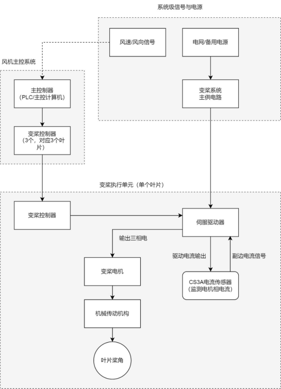
工作原理:基于霍尔效应的闭环(补偿)设计,通过副边线圈实时补偿原边电流,实现高精度测量。绝缘耐压达3kV(AC),满足风机高压系统的安全要求。

核心参数(以CS3A 100 P00为例):
| 参数 | 数值/特性 |
| 额定电流 | ±100A |
| 精度 | ±0.3% |
| 响应时间 | 0.5μs |
| 工作温度 | -40°C至85°C |
| 绝缘耐压 | 3kV AC/7kV瞬态 |
风机变桨系统对电流传感器的要求极为严苛,CS3A P00系列在多个关键性能点上能够满足这些要求:
高精度与快速动态响应:变桨系统需要实时精确控制桨叶角度,这对电流测量的准确性和速度提出了高要求。CS3A P00具备±0.3%的典型精度和0.5微秒的极快响应时间,能够精准捕捉电流的瞬时变化,确保变桨伺服驱动器实现快速且平稳的控制,有效应对风速突变带来的电流冲击。
宽频带:变桨控制涉及复杂的动态过程,电流信号中可能包含高频分量。CS3A P00拥有150kHz的宽频带,足以覆盖变桨系统的控制带宽需求,避免因传感器响应不足导致信号失真,从而保证控制的稳定性。
良好的电气隔离与安全性:变桨系统工作环境存在高压。CS3A P00提供原边与副边之间3kV的绝缘耐压(瞬态耐压可达7kV),这为系统和人员安全提供了重要保障,符合相关安全标准。
宽工作温度范围:风机机舱内温度变化剧烈。CS3A P00的工作温度范围为-40°C至85°C,能够适应从寒冷地区到高温环境的广泛气候条件,确保在极端温度下仍能稳定工作。
某海上风电项目中,CS3A传感器用于变桨系统,实现了对电流的精确监测,确保风机在台风等极端天气下的稳定运行。

风险提示:
传感器安装时,原边母排温度不应超过100°C,否则可能影响测量精度和寿命。
现场安装需确保导电部分不被外界触及,避免电击风险。
技术建议:
为优化动态性能(如di/dt),原边母排应完全充满过孔,减少寄生电感。
定期校准传感器,确保长期运行中的精度稳定。非线性误差校正示例:
float nonlinearCorrection(float raw_value) {
// 使用多项式拟合校正曲线(需根据实际校准数据确定系数)
const float a = 0.0002f, b = -0.0015f, c = 1.02f;
return a*raw_value*raw_value + b*raw_value + c;
}
温度补充算法示例:
float temperatureCompensation(float raw_current, float temperature) {
const float TC = 0.005f; // 温度系数
return raw_current * (1.0f + TC * (25.0f - temperature)); // 25°C为参考温度
}
在“全链国产化”风机中,传感器只是核心部件国产替代的典型案例之一,相信会有更多的“之一”出现。随着风电行业对高性能传感器需求的增长,以及国产技术的突破,将进一步推动行业降本增效,助力中国风电产业链的高质量发展。